商机资讯列表

本次共检索到 327 条
让外地人沉默的折耳根,出国了!

让外地人沉默的折耳根,出国了!

当地时间2月10日下午,一批新鲜挖采的成都折耳根,在加拿大温哥华机场顺利通关。这可不是普通蔬菜——它重达180公斤,足足装了60个包装箱,更标志着四川折耳根实现了出口“零的突破”!

2026-02-12
阅读全文
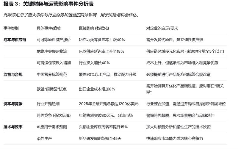
2025-2026,零食行业全年发展报告

2025-2026,零食行业全年发展报告

2025年,全球零食行业市场规模预计达到1.8万亿美元,同比增长6.2%;中国市场贡献约25%的份额,规模突破4500亿美元,增速达7.5%,高于全球平均水平。行业增长动力从传统渠道转向数字化消费与新品类创新,健康化、高端化、场景化趋势显著。2026年预计全球市场规模将攀升至1.92万亿美元,中国市场有望突破4800亿美元,但增速可能微调至7%,反映市场进入成熟整合期。

2026-01-28
阅读全文
社区过年每人发11000元和半只猪

社区过年每人发11000元和半只猪

寒冬腊月的石家庄清晨,天还没亮透,裕东街道小马社区门口已经热闹得像赶集。一辆大货车运来整头整头的猪肉,居民们推着小车、说说笑笑地排起长队。队伍弯弯曲曲,几乎堵了小区的路,可没人着急,大家脸上都是期待的笑容——原来,这是社区每年腊八雷打不动的“猪肉福利”,早就成了街坊邻居心里一份温暖的约定。

2026-01-28
阅读全文
在盒马买鲜百合被误送水仙致中毒

在盒马买鲜百合被误送水仙致中毒

近日,北京一位消费者在盒马平台购买鲜百合时,竟收到有毒的水仙球,导致家中老人与儿童食用后中毒送医。这一事件暴露出生鲜电商在商品分拣、配送环节存在严重疏漏,对消费者生命安全构成直接威胁。

2026-01-28
阅读全文
3种不健康的早餐搭配不能再吃了

3种不健康的早餐搭配不能再吃了

早餐是一天活力的起点,但很多人要么不吃,要么随便应付,结果不仅没补到营养,反而可能给身体埋下隐患。今天就来聊聊三种常见的“坑人”早餐搭配,如果你还在吃,真的建议改改啦!

2026-01-28
阅读全文
大批中成药将退出市场

大批中成药将退出市场

距离2026年7月1日仅剩半年时间,国家药监局《中药注册管理专门规定》第七十五条的落地已进入最后窗口期。这一被业内视为中成药“生死条款”的规定明确:自2023年7月1日施行满三年起,凡说明书在【禁忌】【不良反应】【注意事项】中仍标注“尚不明确”的中成药,其再注册申请将不予通过

2026-01-28
阅读全文